1. 办公室
2. 人力资源部
3. 财务部
4. 党群工作部
5. 安全保卫部
6. 后勤部
7. 计算机网络部
8. 采编部
9. 参考咨询部
10. 典藏部
11. 借阅部
12. 历史文献部
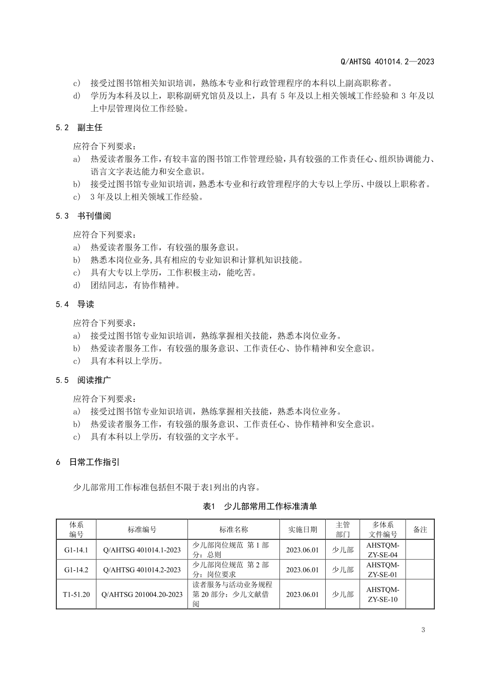
13. 少儿部
13.1 Q/AHTSG 401014.1-2023 少儿部岗位规范 第1部分:总则
13.2 Q/AHTSG 401014.2-2023 少儿部岗位规范 第2部分:岗位要求
13.3 Q/AHTSG 201004.20-2023 读者服务与活动业务规程 第20部分:少儿文献借阅
13.4 Q/AHTSG 201004.21-2023 读者服务与活动业务规程 第21部分:低幼文献阅览
13.5 Q/AHTSG 201004.27-2023 读者服务与活动业务规程 第27部分:少儿阅读推广
14. 社会教育部
15. 数字资源部
16. 研究辅导部
17. 标准化办公室

Q/AHTSG 401014.2-2023 少儿部岗位规范 第2部分:岗位要求

2023-08-22 09:51:21
stdstu
1492
最后编辑:stdstu 于 2023-08-22 10:08:52
分享链接